생활공공기관
도구
- 스마트폰,태블릿 화면크기비교
- 양쪽 윈도우키를 한영한자키로(AutoHotKey)
- 매크로: Robotask Lite
- 파일이름변경: ReNamer Lite
- 파일압축: 반디집
- 공공서식 한글(HWP편집가능, 개인비영리)
- 오피스: 리브레오피스(LibreOffice)
- 텍스트뷰어: 이지뷰어
- PDF: FoxIt리더, ezPDF에디터
- 수학풀이: 울프램 알파 ( WolframAlpha )
- 수치해석: 셈툴, MathFreeOn
- 계산기: Microsoft Mathematics 4.0
- 동영상: 팟플레이어
- 영상음악파일변환: 샤나인코더
- 이미지: 포토웍스
- 이미지: FastStone Photo Resizer
- 화면갈무리: 픽픽
- 이미지 편집: Paint.NET, Krita
- 이미지 뷰어: 꿀뷰
- 국립중앙도서관 소장자료 검색
- KS국가표준인증종합정보센터
- 대한무역투자진흥공사(KOTRA) 해외시장뉴스
- 엔팩스(인터넷팩스발송)
- 구글 드라이브(문서도구)
- MS 원드라이브(SkyDrive)
- 네이버 N드라이브
- Box.com (舊 Box.net)
- Dropbox
- 구글 달력
- 모니터/모바일 픽셀 피치 계산
- Intel CPU, 칩셋 정보
- MS윈도우 기본 단축키
- 램디스크
- 초고해상도 관련
- 게임중독
- 표준시각
- 전기요금표/ 한전 사이버지점
- HWP/한컴오피스 뷰어
- 인터넷 속도측정(한국정보화진흥원)
- IT 용어사전
- 우편번호찾기
- 도로명주소 안내, 변환
- TED 강연(네이버, 한글)
- 플라톤아카데미TV
- 세바시
- 명견만리플러스
- 동아사이언스(과학동아)
- 과학동아 라이브러리
- 사이언스타임즈
- 과학잡지 표지 설명기사
- 칸아카데미
- KOCW (한국 오픈 코스웨어) 공개강의
- 네이버 SW 자료실
- 네이버 SW자료실, 기업용 Free
- 계산기
공공데이터베이스
PC Geek's
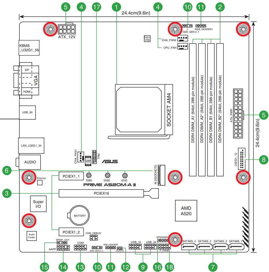
ASUS PRIME A520M-A II 메인보드 본문
일반 설명
AMD A520칩셋.
소켓 AM4, 램슬롯 4개.
M.2 슬롯은 NVMe SSD용이지만 PCIe 3.0 x4 규격이다. (4.0 x4 규격이 아님에 주의)
SATA3 포트 4개.
PCIe x16 슬롯도 3.0 규격이며,
그 밖에 PCIe 3.0 x1 슬롯이 2개 있다.
모니터단자는 RGB말고도 DP, HDMI가 다 있다.

https://www.asus.com/kr/motherboards-components/motherboards/prime/prime-a520m-a-ii/
PRIME A520M-A II|메인보드|ASUS 한국
ASUS Prime 시리즈는 AMD 및 Intel 프로세서의 잠재력을 최대한 발휘하도록 전문적으로 설계되었습니다. 강력한 전력 설계, 포괄적인 냉각 솔루션 및 지능형 튜닝 옵션을 자랑하는 Prime 시리즈 메인보
www.asus.com
그 밖에, 여러 가지 단자가 보드에 있는데, COM 포트 핀헤더도 1개 있다.
장식용 LED스트립용 전원단자도 있다고.
https://www.asus.com/kr/motherboards-components/motherboards/prime/prime-a520m-a-ii/techspec/
PRIME A520M-A II - 사양|메인보드|ASUS 한국
Supports 1 x M.2 slot and 4 x SATA 6Gb/s ports AMD Ryzen™ 5000 Series/ 5000 G-Series/ 4000 G-Series/ 3000 Series/ 3000 G-Series Desktop Processors M.2 slot (Key M), type 2242/2260/2280 (supports PCIe 3.0 x4 & SATA modes) AMD A520 Chipset 4 x SATA 6Gb/s p
www.asus.com
24.4cm x 24.4cm
CPU는 최신바이오스업뎃 기준으로 소켓AM4는 다 지원하는 듯. R9 5950X도 지원.
아래는 메인보드 설명서에서 일부 발췌.
조립할 때 참고.
메인보드/ 커넥터 연결 참고








백패널 단자/ 포트




메모리/ 램 슬롯

바이오스 셋업/ 키보드 단축키



기타 링크
https://prod.danawa.com/info/?pcode=16284179
[다나와] ASUS PRIME A520M-A II 대원씨티에스
최저가 76,850원, 현금최저가: 75,000원
prod.danawa.com
https://quasarzone.com/bbs/qc_qsz/views/1261467
ASUS PRIME A520M-A II 대원CTS
▲ 자세한 제품 사진, UEFI 설정 화면 보러 가기▲ ASUS PRIME A520M-A II 대원CTS 영…
quasarzone.com
'컴퓨터 부품별 > 보드,램,칩셋' 카테고리의 다른 글
| 메모리를 증설하려고 주문하고 나니 크롬 메모리절약 패치가 나오는 (0) | 2025.05.31 |
|---|---|
| 지금 구형 컴퓨터 정보 하나 메모 (i7-4790, 32GB, HD4600) (0) | 2025.05.31 |
| MSI B52M-G43 하스웰 메인보드에 쓸 수 있는 CPU, 그리고 이 구형컴 여담 + AMD 보급형 CPU여담 (0) | 2024.11.04 |
| 중고 제온CPU와 중국산 보드, 램 사용기 찾아본 것 (0) | 2024.10.30 |
| MSI B85M-G43 메인보드의 NVMe SSD 사용가능성에 대해 찾아본 것 (0) | 2024.10.07 |
| MSI B85M-G43 메인보드에 관한 정보 몇 가지/:/ CPU 업그레이드 범위 등 (0) | 2024.09.30 |
| 애즈락(ASRock) B450M-HDV R4.0 메인보드 정보 (HDMI + DVD-D + RGB) (0) | 2024.09.26 |
| ASUS PRIME A520M-K 메인보드 정보 찾아본 것 (0) | 2024.09.25 |
|
Viewed Posts
|
|
Recent Posts
|
