생활공공기관
도구
- 스마트폰,태블릿 화면크기비교
- 양쪽 윈도우키를 한영한자키로(AutoHotKey)
- 매크로: Robotask Lite
- 파일이름변경: ReNamer Lite
- 파일압축: 반디집
- 공공서식 한글(HWP편집가능, 개인비영리)
- 오피스: 리브레오피스(LibreOffice)
- 텍스트뷰어: 이지뷰어
- PDF: FoxIt리더, ezPDF에디터
- 수학풀이: 울프램 알파 ( WolframAlpha )
- 수치해석: 셈툴, MathFreeOn
- 계산기: Microsoft Mathematics 4.0
- 동영상: 팟플레이어
- 영상음악파일변환: 샤나인코더
- 이미지: 포토웍스
- 이미지: FastStone Photo Resizer
- 화면갈무리: 픽픽
- 이미지 편집: Paint.NET, Krita
- 이미지 뷰어: 꿀뷰
- 국립중앙도서관 소장자료 검색
- KS국가표준인증종합정보센터
- 대한무역투자진흥공사(KOTRA) 해외시장뉴스
- 엔팩스(인터넷팩스발송)
- 구글 드라이브(문서도구)
- MS 원드라이브(SkyDrive)
- 네이버 N드라이브
- Box.com (舊 Box.net)
- Dropbox
- 구글 달력
- 모니터/모바일 픽셀 피치 계산
- Intel CPU, 칩셋 정보
- MS윈도우 기본 단축키
- 램디스크
- 초고해상도 관련
- 게임중독
- 표준시각
- 전기요금표/ 한전 사이버지점
- HWP/한컴오피스 뷰어
- 인터넷 속도측정(한국정보화진흥원)
- IT 용어사전
- 우편번호찾기
- 도로명주소 안내, 변환
- TED 강연(네이버, 한글)
- 플라톤아카데미TV
- 세바시
- 명견만리플러스
- 동아사이언스(과학동아)
- 과학동아 라이브러리
- 사이언스타임즈
- 과학잡지 표지 설명기사
- 칸아카데미
- KOCW (한국 오픈 코스웨어) 공개강의
- 네이버 SW 자료실
- 네이버 SW자료실, 기업용 Free
- 계산기
공공데이터베이스
PC Geek's
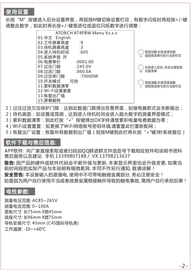
ATORCH 디지털 전력계, 몇 가지 정보 찾아본 것 본문
흥미가 있어서 하나 구입했다. 이런 종류 장치는 어떤 이유로 제조사가 공식 지원을 하지 않는 일이 생기면 홈에서 정보가 사라지면 정보를 얻기 어렵다. 그래서, 가지게 된 김에 제조사 공식 홈을 포함, 서핑한 자료 몇 가지를 적어둔다. 만약 사용자라면 캡처할 수 있는 것은 캡처하고, 당장 필요없는 용도나 OS버전용이라도 다운받을 수 있는 것은 다운받아두는 게 좋겠지.
이 장치는 블루투스버전과 와이파이버전이 있고, 쉽게 구할 수 있는 것은 와이파이버전이다. 또, 온도센서줄까지 달려서 온도에 따라 전원ON/OFF가 가능한 (자기들이 말하기로) 고정밀 버전이 있고1, 그것이 없는 일반 버전이 있다. 내가 구입한 것은 와이파이 일반버전이며, EU플러그이다(개인직구장비가 흔히 그렇듯이 KR플러그는 고를 수 없었다)2
그리고 이런 종류 장치를 개인직구로 구입해 사용하다 미심쩍은 동작을 경험하고 적는 것인데,
인덕션, 신형 에어컨, 양문형냉장고같은 비싼 가전제품, 스마트기능이라고 전력관리를 포함해 이것저것 들어간 가전제품을 되도록 물리지 말 것.3 전혀 스마트하지 않고 단순해서 고장날 구석이 없다고 생각되는 것, 고장나면 버릴 때가 됐다고 생각해도 부담없는 것, 소비전력이 적은 것을 물릴 것.
1. 고전력 가전을 물리면 화재가 나거나 이 물건이 녹아버릴 수 있다. (피상전력과 유효전력은 다르고, 이런 물건이 표시용량을 온전하게 다 버텨줄 것이라고 생각하면 틀렸다)
2. 섬세하게 동작하는 가전제품은 이런 물건들이 온/오프 동작때나 아니면 다른 동작을 할 때, 노이즈나 다른 방식으로 나쁜 영향을 주어 수명을 단축시킬 가능성이 있는 것 같다. 값싼 것들일수록 기능 구현에만 신경쓴 자작수준이지 그런 상호작용쪽은 도외시한 게 많다. 오늘 리뷰한 장치는 내 구입가지준으로 그 정도보다는 값을 받고 파는 물건인 것 같고 웹사이트도 돼있지만.
3. 자동차에 가장 싸구려 신발신겼다가 후회하는 거 생각해보셈.
제조사 공홈 링크
: http://atorch.cn/ 소비전력측정하는 기계위주로 판다. 스마트플러그처럼 생긴 것도 팔고 집 분전반에 다는 것도 판다. 그 밖에 USB 포트 소비전력측정기계도 팔고 좀 더 전문적인 것처럼 보이는 것도 파는데, 이런 것들이 어떤 것은 앱이나 장치 디스플레이로 그래프를 보여주고, 어떤 것은 PC측정프로그램도 제공한다.
데이터를 엑셀이나 액세스파일이나 CSV파일로 기록해주는지 여부는 알 수 없는데 그게 된다고 광고하지는 않으니 아마도 안 될 것 같기도 하다. 그리고 일부 장치 제품설명에는 PC용 프로그램이 있다고 언급은 하는데, 일부 장치만 사용할 것 같다. 그래서 자기가 구입할 장치가 사용가능한지는 공식몰이나 공식SNS를 찾아, 거기 메시지기능을 통해 직접 물어보는 수밖에 없어보인다.4
深圳市欧炬科技有限公司-企业官网
150~600W四挡可拼接蓝牙数控负载仪 新型多管多核电池内阻容量检测 直流电源 充电器 数据线电参性能自动检测器
atorch.cn
중국사이트니까 구글 렌즈라도 써서 봐야 한다. 사이트 언어를 영어를 고를 수는 있는데, 이 글에서 다루는 제품은 중국엇이트에만 나온다.
설명서는 영문으로도 나오니까 그걸 먼저 볼 것.
WiFi 사물 인터넷 스마트 스위치 측정 소켓 모바일 APP 원격 제어 원격 측정
http://atorch.cn/ProDetail.aspx?ProID=36
WiFi物联网智能开关计量插座 手机APP远控远测-重庆欢琪科技有限公司
atorch.cn
제품 설명 일부:










기술적 지원 > AC 전압계
S1 설명 PDF 문서 (중문)




S1-WiFi 버전 설명 PDF 문서 (영문)



스마트폰 APP과 PC프로그램쪽 설명인 듯한데





PC 컴퓨터 소프트웨어 온라인 지침이라는 글
http://atorch.cn/News.aspx?ClassID=10
http://atorch.cn/NewsDetail.aspx?ID=28
PC电脑软件联机说明PC computer software online instructions-重庆欢琪科技有限公司
PC电脑软件联机说明PC computer software online instructions
atorch.cn
내 기계에도 적용되는 것인지 모르겠는데,
기록한 데이터 내보내기가 되는 것 같다.
윈도우10~11관련 설명 링크
요약: 장치의 블루투스를 윈도우의 블루투스 장치로 인식시켜 등록한 다음, COM1 9600 baud로 지정해 연결하고 통신프로그램을 실행한다.
win10开启蓝牙虚拟串口

GitCode 사이트에 소스가 올라와있다고.
저 글을 쓴 개발자의 블로그 https://blog.csdn.net/px_528/category_6886629.html
크롬에서는 중국어> 한국어 기계번역이 된다.
https://blog.csdn.net/px_528/article/details/70782059
win10开启蓝牙虚拟串口-CSDN博客
一、一点说明 首先确保你的电脑是有蓝牙的硬件设备的,因为并不是所有的电脑都自带蓝牙功能。这一点可以在设备管理器中查看,比如: 如图可见博主的电脑是有蓝牙功能的。 只是默认情况
blog.csdn.net
블루투스 장치를 등록하는 시작부터

블루투스 가상 시리얼 포트를 추가하는 결과까지

설명돼있는 글이다. 내용이 많으니 들어가서 볼 것.
http://en.atorch.cn/Download.aspx?ClassID=15
그 외 검색에 걸린 것
프로그래밍 등
https://www.google.com/search?q=Atorch+S1+PC+software
Tuya ATORCH S1-B/W/T/H Smart Socket Energy Monitor (BK7231N) (C3BS) (CH573F) (BL0942)
https://www.elektroda.com/rtvforum/topic4003739.html
Test controller, intro
http://lygte-info.dk/project/TestControllerIntro%20UK.html
Topic: Program that can log from many multimeters.
https://www.eevblog.com/forum/testgear/program-that-can-log-from-many-multimeters/
그 밖에
- 그런데, 온도조건을 추가해 앱을 사용해 뭔가를 하지 않고 단순 기능만 원한다면, 그냥 온도센서줄달렸고 온오프 조건입력과 타이머가 달린 다른 회사의 기계를 반값 아래로 구할 수 있다. [본문으로]
- EU규격의 플러그는 우리나라(KR)규격과 비슷하게 생겼지만, EU플러그의 꽂는 심 굵기가 국내 플러그보다 0.8mm 가늘다고 확인한 글도 봤다. 이런 경우, 국내 큰센트와 멀티탭이 꽉 물어주면 그런대로 넘어갈 수도 있지만, 그렇지 않으면 불안정하게 물릴 수 있다. 만약 그렇데 되면 접점부분의 저항이 커져 뜨거워질지도 모르고, 불안정하게 물린 채로 쓰다 스파크라도 생기면 큰 일일 듯. 그리고 이것은 특히 큰 전력을 소비하는 기계 - 냉난방 가전제품 - 에서 화재위험문제가 될 수 있다. EU플러그는 우리(KR)플러급보다 허용전류가 훨씬 적다는 말도 보이는데, 그 글에서는 만약 판매자가 독일(DE) 플러그 제품을 판다면 그건 플러그규격이 우리나라와 같은 것이니까 그걸 고르면 된다고 한다. 어쩔 수 없이 EU플러그로 샀고 헐겁게 물리거나 안전하게 사용하고 싶으면 EU>KR 돼지코(젠더)를 구입해 끼우라고. 그리고 또 한 가지 중요한 점, 독일포함 유럽 전역은 50Hz를 사용한다. 우리나라는 60Hz인데 이런 차이는 플러그에 돼지코(젠더)를 끼워도 바뀌지 않는다. 프리볼트처럼 이건 기계가 지원해야 하는 문제라서 기계가 그 부분 호환을 고려하지 않고 제작됐다면 이상동작하거나 수명이 짧아질 수 있다는 얘기를 본 적 있다. [본문으로]
- 컴퓨터와 모니터는 부담없이 물렸는데, 컴퓨터야 내가 조립한물건이니 내가 고치면 되고, 모니터는 그 정도로 고장날 것 같지 않아서. [본문으로]
- 국내 오픈마켓의 판매자들 대부분은 개개의 제품에 대한 전문적인 질문을 받아주지 못하는 것 같다. [본문으로]
'공구함, 튜닝PRG > Home DIY' 카테고리의 다른 글
| 전동드라이버와 전동드릴의 쓸모 (0) | 2025.08.16 |
|---|---|
| 다이소 다이얼식 자전거 자물쇠(작은것, 1000원) (0) | 2025.07.07 |
| 맛보기용 저가 장난감 드론을 찾아보며 알게 된 것 메모 조금 (작성중) (0) | 2025.05.17 |
| 유한락스, 옷 등 표백팁 (황변 방지 등) (0) | 2025.03.07 |
| 구두수선법(유튜브 영상): 본드사용법 (0) | 2025.01.21 |
| 크래프트 폼보드(게이트폼?)를 사용한 드론만들기(DIY) (0) | 2025.01.11 |
| tuya 스마트 IoT 앱 연결 관련 메모: 스마트플러그 등 (0) | 2024.12.21 |
| 컴퓨터 전원공급기(ATX PSU)를 DIY용 다용도 직류공급장치로 개조한 글 링크 (0) | 2024.12.11 |
|
Viewed Posts
|
|
Recent Posts
|
